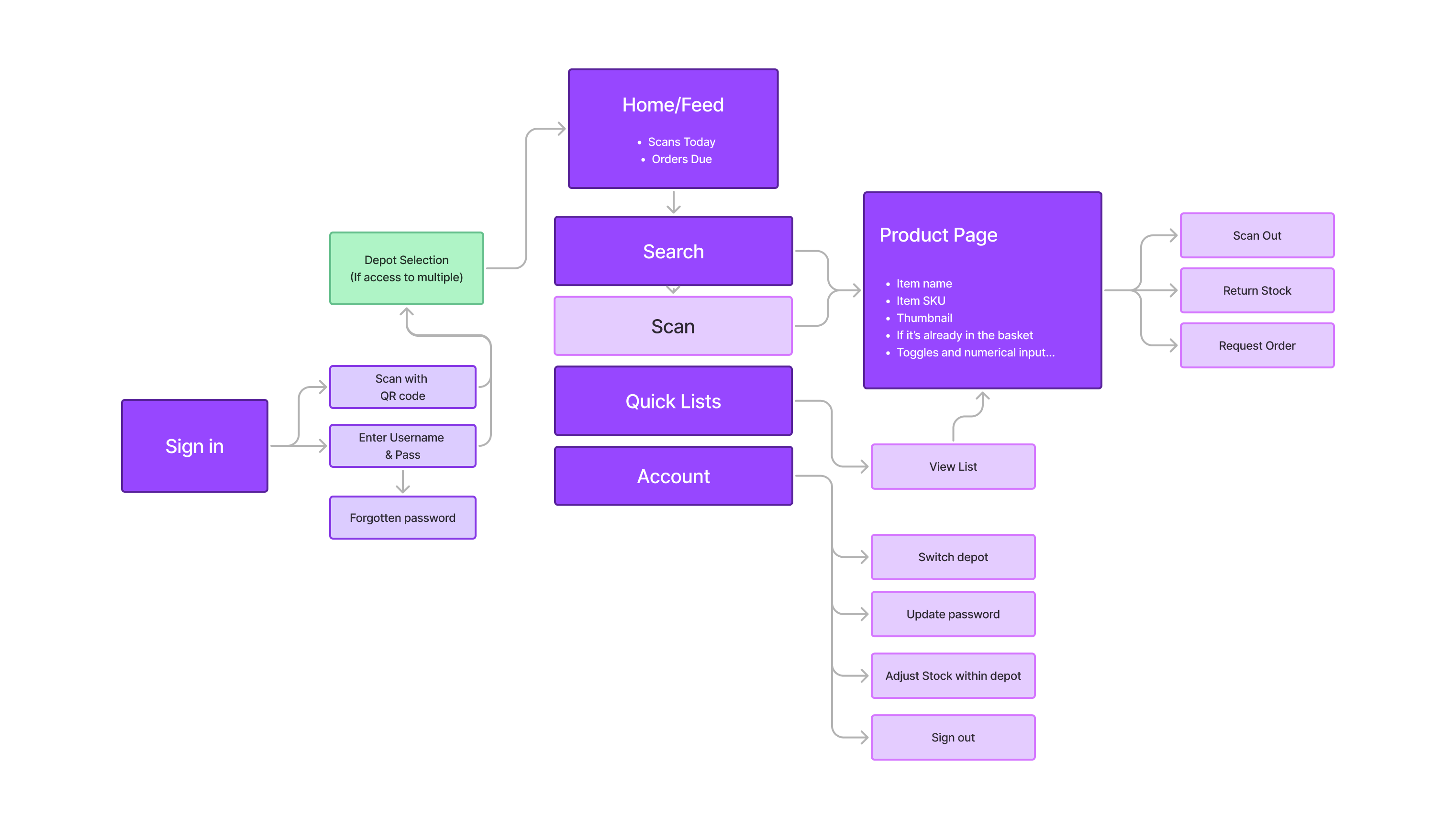
HTS Spares is a leading supplier of plant spares, tools, and consumables to the construction industry. Holstor represents a major redevelopment of their existing inventory system, integrated directly into the HTS Spares website. The system provides customers with a platform to manage their stock and gain insight into stock levels across warehouses.
The existing system lacked this integration and couldn't support the sophisticated, tiered management capabilities that diverse construction industry customers required.


